Last Updated on April 17, 2018 by Patricia Carter
SUMMARY: CME MICROBIOME Questions is where the rubber meets the road! I learn what you really take away from the evidence packed Introduction to Microbiome presentation!!! Not only was it a GREAT turnout for the CME MICROBIOME, DISEASE, THERAPEUTICS, NUTRITION held OCT 25, 2017 in Pittsburgh, at Passavant Hospital (see this post for details), but the questions asked by these medical providers were spot on! Read below for some of the Q&A with focus on: What to do if on the “Avoid Diet”, the MIND Diet and Dementia Prevention, fermented foods, and the ketogenic diet — MACS, fruit and weight! The Therapeutic Manipulation of Microbiome slide (see below) shows how microbiome nourishingly sick the Standard America Diet is. Some call this diet void of MACs, or microbiota-accessible carbohydrates, leaving the microbiome to nosh on our carb-rich mucus gut lining, when dietary pickings get slim. [Desai et al 2016] This CME crowd took their first ever pass into the anaerobic world of this newly discovered organ and saw its systemic body-wide devastating health impact when the gut lining becomes compromised (see the below slide) ⇒ The next step is to learn our bolt on presentations of evidence based therapeutic diet ⇔ lifestyle changes that can move this organ to health. ♥ You want great timely, current, incredible microbiome and nutrition CME programs because microbiome information is what your medical professionals NEED to stay cutting edge current in understanding how to help patients keep (or move) off diseasespan! Click here to contact us
Businesses (especially self insured) looking to reduce healthcare costs, can contact us too because microbiome information is what your employees NEED to hear to keep (or move) them off diseasespan. Individuals and other groups wanting to hear this information can also CONTACT us to make that happen! See here for our SERVICES!
CME MICROBIOME Questions & Answers
I’m on the ‘Avoid’ Diet. “What do you recommend I do to get off that diet?“
First, the ‘Avoid Diet’ is on my ending slide, shown below! Generally, it is associated with the most restrictive elimination diet, Wahl’s Protocol, having research including clinical trial for neurological based MS as well as grants written for study for Alzheimer’s Disease (AD) and ALS. I explained that ALL of the healing diets meld together in that they are more alike than different, they relax some of the ‘Avoid Diet’ tenets in ways that minimize inflammatary response, AND none of them look like the Standard American Diet. David Katz, MD noted the same, Oct 2017, in “Awakening From Alzheimer’s”, Episode 11. Further, he explained that what we can ALL agree on resolves over 80 percent of the health concerns as shown by the North Karelia Project (Finland). Consider the ‘Avoid Diet’ tenets as food for thought when health isn’t restored. I totally ♥ this question because it shows that my presentation motivated this doc to rethink diet and instilled desire to act to get off the path leading to diseasespan! Patient microbiome awareness education nudges nearer, and that is so necessary!
“Don’t ever underestimate the public — the key issue is lack of knowledge about microbes, not lack of intelligence,”
—Ed Yong keynote, October’s 2017 MoBE.![]()
My suggestions were:
- Quitting things cold turkey can be hard. I don’t recommend it!
- Try eliminating the bad by crowding it out with better alternatives!
- You cannot make the transition over night.
- The tools I provide really help! The Interactive Fiber Spreadsheet teaches what YOUR fiber loads are and especially those supporting your beasties. The EASY 10 Day Journal Spreadsheet teaches you what YOUR proportion of meats, dairy… and most important, processed and prepared foods are. Those usually contain gut harming emulsifiers [see this post], sweeteners, and other additives as well as low quality antibiotic and hormone laced meat and dairy protein and pesticide laced vegetables and fruits. The worksheet listings of vegs and fruits (Wahl’s Protocol and Dana-Farber Cancer Institute Phytonutrient PDF) helps you bump up your intake. Target 30 different vegs each week for microbiome diversity [see this post]. There are 21 meals in one week (3 each day). Think about eating a different vegetable or two at each meal!
- You can’t stop everything you are doing if you aren’t prepared to replace it with healthier alternatives. You need some recipes.
- I already armed you with a bank of recipes! Use my Pinterest Boards to learn what to eat and how to cook redic delic family and friend approved whole real microbiome friendly food. Focus on eliminating processed foods (having gut harming additives like emulsifiers) and increasing vegs!
- Certain vegs contain microbiota-accessible carbohydrates, or MACs, which nourish the beasties towards anti-inflammatory, and provides them food so that they don’t nosh on our carb-rich mucus gut lining, when dietary pickings get slim. [Desai et al 2016] The post, Fiber Additives Starve Gut Gut Microbes, They Eat Mucus Lining helps to explain.
- Contact me if recipes alone are not getting you where you want!
CME MICROBIOME Questions & Answers. OCT 25, 2017 Source: Dana_Farber Cancer Institute_Phytonutrient Rich Foods Add Color to Your Plate, http://www.dana-farber.org/legacy/uploadedfiles/library/health-library/nutrition/phytonutrient-rich-foods.pdf
Healing Diet similarity
The top healing diets in each category share similar attributes including balance, higher vegetable and some fruit (especially low sugar like berries, avocados), wild caught fish/increased Omega-3s, fermented food, awareness of EWG toxin recommendations, along with self-awareness and monitoring of what you eat through journaling, and most important, finding a like-minded tribe of experienced healing diet eaters able to support your learning thereby establishing Blue Zones within families, to friends, to communities. [Katz 2017 Awakening from AD] An emphasis on frequent, structured exercise and physical activity are also common themes.
With awareness of the many tenets of healing type diets and lifestyle impact on the microbiome, small diet and lifestyle changes result in big health improvement without the perceived rigidity of following a traditional diet plan, and these changes motivate you to your NEXT. – much is an excerpt from my post, What’s in a Practical Whole Foods PALEO, SCD, GAPS Healing Fridge?
Replicate the MODEL that WORKS for people successfully implementing diet change:
Experienced Eaters TEACH ‘Need to Know’ SKILL SET and that effects Behavior Change because it is taught by someone with skin in the game, who has made the diet a lifestyle and moved off diseasespan! [Katz 2017 Awakening from AD]
- They teach how to find healthy food you can afford,
- They teach food prep AND recipes that are quick, convenient, redic delic tasty, and nutritious,
- They teach how to label read gut harming ingredients, AND
- They show how to engage family so that ‘Blue Zones’ are created. Those spread from family to friends to community.
Proof of concept is my impact on so many having eaten Specific Carbohydrate Diet (SCD) for over a decade, as well as SCD teaching RDs at the hospital affiliated cllnics — they ate the SCD for 3 years and one had a husband eating SCD for 20 years!
The MIND Diet and Dementia Prevention, Martha Clara Morris
The Mediterranean Diet [Widmer et al 2015] continues to have evidence based benefit. The MIND diet combines Mediterranean, DASH, AND aging brain literature and showed for strict follow, that brains functioned as if 7 years younger AND there was a 53% reduction of AD risk. Moderate follow reduced AD risk by 35%! [Martha Clare Morris Slideshare, Alzheimer Scotland Annual Conference 2017] MIND incorporates insulin resistance management (e.g. berries for fruit). [Hoffman et al 2017] explains, in mice, AD is multiple factorial and an umbrella term having subsets. One subset is what some call Type 3 Diabetes, which is an overlap of Type 2 Diabetes. Another subset is called Vascular AD (aka reduced blood flow to the brain) rooted in gut TMA metabolite which converts to increased TMAO in the liver which directly induces cardiovascular disease. See [Tang et al 2013]. AD can be combo’s of subtypes, and there are more subtypes than I mentioned above.
♥♥ In the MIND slideshare, Martha Clara Morris corrects the 2017 pubmed papers noting it is only the highest concordance to DASH AND Mediterranean diet that were associated with AD prevention whereas MIND had success with less stringent follow. MIND is currently recruiting 600 with a family history of dementia or AD, and a BMI 25 or over, for clinical trial. [ClinicalTrials.gov Identifier: NCT02817074]

Fermented Foods, it isn’t just yogurt!
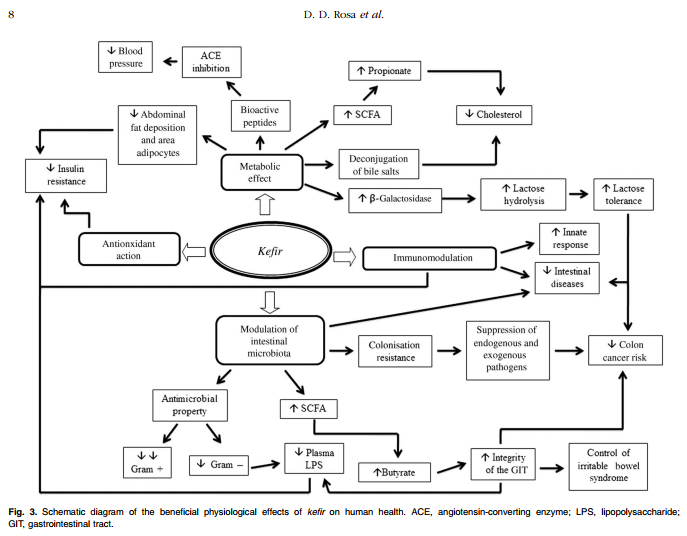
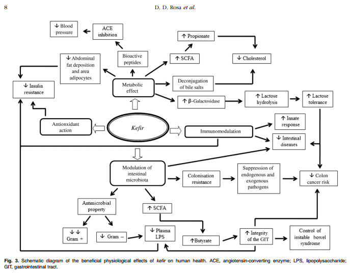
Living fermented vegetables contain multitudes more probiotic diversity then the few strains in yogurt which don’t colonize the gut and are transient. Further, dairy ferments contain whey, casein, and lactose which may be inflammatory for some. Most foods however can be made less inflammatory simply by choosing alternative quality, milk sources, or preparation. For example, the SCD yogurt is prepped so that it is lactose-free, and you can use grass-fed milk to bump up CLA for BAM, anti-cancer and immune boost, and A2 casein milk can be used to reduce sensitivities. The Pearl: Eat ferments regularly and include veg ferments! The physiological and immune benefits of kefir include, [D. D. Rosa et al 2017]:
- helps lower cholesterol,
- helps lower blood pressure,
- helps control blood sugar,
- is anti-inflammatory (helps with allergies or gut dysbiosis),
- decreased plasma LPS (improves gut lining integrity and function),
- is anti-microbial capable of modulating and reshaping the microbiome,
- suppresses pathogens,
- increases short chain fatty acid butyrate (a good thing because many diseases have reduced butyrate),
- controls IBS, and
- decreases colon cancer risk.

health benefits, 2017, https://www.researchgate.net/profile/Maria_Peluzio/publication/313900999_Milk_kefir_nutritional_microbiological_and_health_benefits/links/59ce3f8f0f7e9b22563bbdbc/Milk-kefir-nutritional-microbiological-and-health-benefits.pdf
Ketogenic Diet — MACs, fruit, and weight
Ketogenic Diet is the buzz word today, and media misrepresentation of research is vast. One doc’s question allowed me to clarify the media vs the evidence! First, a ketogenic diet is not a low carb, high fiber diet. A ketogenic diet is a really low carb diet that typically is low in gut microbe loving nourishment (aka low in certain fermentable fiber). Medical nutrition does have a place for the ketogenic diet (e.g. some epileptic patients and more recently, evidence is mounting that some cancer patients may benefit. Obese may benefit by initially using keto to move to weight loss with re-intro of veg and some fruit carbs to increase microbiome diversity). But the evidence beyond those populations ends for most of the population.
For overweight or obese diet and lifestyle considerations, a lifeline, to the microbiome change needed for weight management can be:
- You cannot exercise yourself out of a bad diet. HIIT boosts mitochondrial cells which are your cell’s energy batteries. Every cell contains them, and some cells contain thousands (e.g, brain and heart cells). Mitochondria convert food and oxygen into the energy our cells need to do their jobs. They also coordinate communication between cells. Every function in our body depends on mitochondria. One study showed mitochondrial boost occurred for only four intervals, biking at a higher intensity then your norm, not the normal 8 full-out peaks customarily followed. Another study used 2 weeks, 30-second HIIT training sessions with 4-minute recoveries. [Honkala et al 2017] and see this related article. Also see [Clark et al 2017].
- You MUST address the microbiome effect. Calories in does not equal calories out. Obese microbiome can have altered firmicutes/bacteroides ratios and the resulting beasties community harvests more energy from the calories consumed. The inflammation that results can go systemic, affecting organs far beyond the gut. [Parekh et al 2014] [Brown et al 2015] [Harris et al 2012] [Tremaroli et al 2012]. The Pearl: One must reduce the gut inflammation, and diet is a major player! “If we have no big changes in our way of living our microbiota will be stable.“ -Dr H Blottière #GMFH_EFAD17 #EFAD2017. ♥♥ If all this is too technical, catch up with Dr David Ludwig’s work!
- Get the healthy fats correct to permit absorption of fat soluble vitamins. That means unadulterated EVOO — the UCDavis report is here, avocado, coconut oil (in moderation), nuts, seeds, pastured animal products — condimeat, and wild caught SMASH fish. Refined processed vegetable oils move the microbiome to diabetes, metabolic syndrome, and liver enzyme P-450 inhibition (detox is compromised)! Read the posts here, here, and here for all study references.
- Weight loss diet is individual. The glycemic index has been shown to not be true for all. [Israeli study, Zeevi et al 2015]. The exact same food had completely opposite effects on blood sugar levels in different people due to different DNA, microbes, and their by-products (aka metabolites). One participant had better response to ice cream than tomatoes! These researchers also showed that microbiome analysis can help create an algorithm that determines a personalized diet for blood sugar stabilization. This work suggests that microbiome analysis may explain why one diet works for some but is not effective — or produces negative results — in others. While the glycemic index seems accurate as an average bell curve, it can induce poor blood sugar control.
A microbiome LIFELINE to those trying to lose weight, when typical weight loss diets fail, is to try:
- Eat primarily a no processed food vegetable based low starch/sugar, healthy fat, and a higher fiber MAC type diet.
- Meat is important as well (B vits and such) but it can be limited to condimeat portion size due to TMA to TMAO conversion. See [Tang et al 2013].
- Investigate carb intolerances. especially watch that you aren’t just eating the entire fruit bowl to meet your ’10 a day’ [Aune et al 2017] and related article — which actually needs updated to the microbiome nosh preferences which are 30 different vegs a week (see the post, Optimal Microbiome Diet from American Gut Data.
- investigate elimination diets to reduce gut inflammation.
Conclusion: This is just a few of the insightful Q&A! If you have not seen any of our Microbiome, disease, nutrition, and lifestyle Presentations and Workshops, or need great timely current microbiome and nutrition information, or are looking for incredible CME programs, CONTACT us!
Best in health through awareness! See below my signature for references!
References (in order of appearance)
- CME Microbiome, Disease, Therapeutics, Nutrition, October 25, 2017.
- [Slideshare, Alzheimer Scotland Annual Conference 2017] MIND Diet and Dementia Prevention, Martha Clare Morris, Sc.D., Director, Section on Nutrition and Nutritional Epidemiology, Rush University Medical Center, Alzheimer Scotland Annual Conference, June 2, 2017, Edinburgh, Scotland.
- [Desai et al 2016] A Dietary Fiber-Deprived Gut Microbiota Degrades the Colonic Mucus Barrier and Enhances Pathogen Susceptibility.
- See my Services here.
- Wahl’s Protocol research.
- [Katz 2017 Awakening from AD] David Katz, Oct 2017, in “Awakening From Alzheimer’s”, Episode 11).
- North Karelia Project (Finland).
- Microbiome, Emulsifiers, IBD & Metabolic Syndrome.
- Dana-Farber Cancer Institute Phytonutrient Rich Foods: Add Color to Your PlatePDF.
- Target 30 vegs each week for best microbiome diversity, Optimal Microbiome Diet From American Gut Data.
- My Pinterest Boards for recipes.
- Fiber Additives Starve Gut Gut Microbes, They Eat Mucus Lining.
- What’s in a Practical Whole Foods PALEO, SCD, GAPS Healing Fridge?
- [Widmer et al 2015] “The Mediterranean Diet, its Components, and Cardiovascular Disease”.
- [Hoffman et al 2017] Age Drives Distortion of Brain Metabolic, Vascular and Cognitive Functions, and the Gut Microbiome. Also here.
- [Kodl et al 2008] Cognitive Dysfunction and Diabetes Mellitus.
- [Tang et al NEEFM 2013], Intestinal Microbial Metabolism of Phosphatidylcholine and Cardiovascular Risk.
- [ClinicalTrials.gov Identifier: NCT02817074] MIND Diet Intervention and Cognitive Decline (MIND).
- SCD yogurt prep so that it is lactose-free, and using grass-fed milk bumps up CLA for BAM, anti-cancer and immune boost: CLA GRASSFED SCD YOGURT BENEFITS, CYTOKINE STUDIES: ERIVAN & WHOLE FOODS 365.
- [D.D. Rosa et al 2017] Milk kefir: nutritional, microbiological and health benefits.
- [Honkala et al 2017] Short-term interval training alters brain glucose metabolism in subjects with insulin resistance. Journal of Cerebral Blood Flow & Metabolism, 2017; 0271678X1773499 DOI: 10.1177/0271678X17734998.
- Related HIIT article: High-intensity interval training alters brain glucose metabolism in insulin resistant people.
- [Clark et al 2017] The Crosstalk between the Gut Microbiota and Mitochondria during Exercise.
- [Parekh et al 2014] The Role and Influence of Gut Microbiota in Pathogenesis and Management of Obesity and Metabolic Syndrome
- [Brown et al 2015] The Gut Microbial Endocrine Organ: Bacterially-Derived Signals Driving Cardiometabolic Diseases.
- [Harris et al 2012] Is the Gut Microbiota a New Factor Contributing to Obesity and Its Metabolic Disorders?
- [Tremaroli et al 2012] Functional interactions between the gut microbiota and host metabolism.
- Meet the Fats & Best Salad Dressing Oil, Part.
- Soybean Oil, Corn Oil, Diabetes, Metabolic Syndrome & P-450
- Type of Fat Consumed And Breast Cancer Diagnosis For Mediterranean Diet
- Dr David Ludwig’s work, Calories in do not equal calories out.
- [Zeevi et al 2015] Personalized Nutrition by Prediction of Glycemic Responses.
- [Aune et al 2017] Fruit and vegetable intake and the risk of cardiovascular disease, total cancer and all-cause mortality—a systematic review and dose-response meta-analysis of prospective studies.
- A related article is Eating up to ten portions of fruit and vegetables a day may prevent 7.8 million premature deaths worldwide.
- Optimal Microbiome Diet from American Gut Data.
♥ Last updated: April 17, 2018 at 9:18 am, for SEO. Prior Jan 17, 2018 update fixed broken link for UC Davis unadulterated olive oil PDF. Prior update Dec 28, 2017 fixed link in reference section for [D.D. Rosa et al 2017] Milk kefir: nutritional, microbiological and health benefits. Prior update Nov 16, 2017 was editorial.



F*@# Diets – Customized, Delicious Nutrition Made Easy,
https://bengreenfieldfitness.com/article/nutrition-articles/how-to-personalize-your-diet/
Yet another example of the same dietary advice not being good for everyone (and one big reason why, despite the prevalence of diet books, we have failed so miserably at controlling the obesity epidemic), is the wild variation in blood sugar response that can occur when subjects in controlled dietary studies eat foods like cookies, bananas, sushi and whole-grain bread. The latest research on this newly observed phenomenon – detailed in nitty-gritty specifics in Robb Wolf’s fantastic book “Wired To Eat” – suggests that each person’s capacity to extract energy from foods differs dramatically because the interactions among one’s genes, microbiome, diet, environment and lifestyle are so infinitely complex. This also suggests that common measurements of the sugar content of foods, such as the glycemic index, may be relatively useless when compared to looking at individualized blood sugar responses to foods.
Take, for example, one recent six-month study, funded by the European Union. The study, entitled “Food4Me“, investigated 1,500 participants in seven European countries who were randomly given personalized dietary advice based on their genetic data, or instead told to follow standard dietary prescriptions such as eating lots of fruits and vegetables (don’t you just love how those two are always “lumped together”), lean meats (I run like the plague when I see a lean meat because I’ve never once been dressing an animal I’ve hunted and found meat void of fat) and whole grains (which can spike your blood sugar higher than a Snicker’s Bar). Those who were in the personalized diet cohort fared far better than those in the one-size-fits-all diet group, making the researchers pretty confident that personalized diets are the way forward.
Coffee is another perfect example of the need for diet individuality. Current guidelines advise no more than four or five cups of coffee per day. And sure, this is fine for roughly half the population that are genetically “fast caffeine metabolizers”, but for the other half who have a variant of a gene called CYP1A2, any more than two cups per day increases the risk of a heart attack and hypertension.
Scientists are slowly beginning to tease out all these connections, and have now linked at least 38 different genes to nutrient metabolism. Dear Roger Williams wasn’t aware of this fact when he wrote the Biochemical Individuality book I described above (although he hypothesized about a genetic influence on propensity to thrive on specific diets), but variants of these genes are now known to hinder or help absorption or the efficient use of nutrients in foods, which means that – depending on your genetic makeup, microbiota, health history and living environment – you should consume more or less folate, choline, vitamin C, fatty acids, starches, caffeine and beyond. A host of other such genes exist, including MTHFR (folate, vitamin B metabolism), FTO (body weight and fat composition), TCF7L2 (blood sugar regulation), APOE ε4 (cholesterol) and FADS1 (fatty acid metabolism).
An Important Final Thought & Summary…your diet can indeed fluctuate and change as your body and your gut transforms. For example, many people who have digestive issues, toxicity or other health complaints need to initially fix their gut or detox with an extremely “clean” and restrictive diet that eliminates notorious problem foods such as dairy, grains, nightshades, red meat, etc. – even the healthy, organic, natural versions of these foods. The Paleo Autoimmune diet is perhaps my favorite such example. But once the gut and immune system is healed, these foods can gradually be reintroduced and enjoyed once again!